Какой радиатор печки выбрать и как его поменять на автомобиле Газель
С завода отечественный автопроизводитель ранее устанавливал преимущественно медные радиаторы отопителя. Автомобиль Газель не стал исключением. Но со временем ситуация начала меняться. Хорошо это или плохо, судить сложно. У всех владельцев Газелей разное мнение на этот счёт.
Но нельзя сказать, что всегда и во всех ситуациях именно медь является оптимальным решением для обеспечения длительной и эффективной работы системы отопления.
Опыт водителей и владельцев Газелей подсказывает, что нормально заводской радиатор печки работает в течение 3-5 лет. Затем постепенно начинают проявляться различные проблемы. В итоге устройство начинает течь, нарушается его герметичность. Крайне не рекомендуется использовать для ремонта герметики. Порой единственным выходом из сложившейся ситуации становится замена устройства.
Прежде чем менять на Газели печной радиатор, стоит подумать над вопросом выбора новой детали. И тут возникает спор между медными и алюминиевыми моделями.


Замена радиатора печки газель бизнес
Газель до 2009 года. Снятие радиатора основного отопителя
Сливаем охлаждающую жидкость. Снимаем полку секции для документов, разъединяем колодки жгутов проводов, а также вынимаем два пистона крепления правой стороны облицовки отопителя (см. «Замена крана отопителя», с. 319).
Снимаем полку вещевого ящика (см. «Снятие и разборка панели приборов», с. 312).
Ремонт
После проведённой диагностики и установления точной причины неисправности можно приступать к ремонту. Замена радиатора печки в Газели бизнес стала проще, чем в предыдущих версиях. Ее возможно осуществить своими силами за небольшое количество времени. Для замены нам потребуется:
- Слить ОЖ из системы охлаждения двигателя.
- Открутить и снять нижнюю панель на центральной консоли.
- Достать нижний бардачок с пассажирской стороны.
- Открутить хомуты на патрубках и снять их (в них будут остатки ОЖ, нужно принять меры, чтобы избежать протекания жидкости в салон автомобиля).
- Открутить пластиковую накладку, которая крепится тремя болтами на 8.
- Теперь можно достать сам радиатор со своего места (доставать нужно аккуратно, чтобы не повредить уплотнитель).
- Ставим уплотнитель на новый радиатор и собираем всё в обратной последовательности.
- После сборки заливаем ОЖ, заводим и внимательно осматриваем все стыки и соединения на предмет протечки ОЖ.
- Если протечек не обнаружено, ставим на место пластиковую нижнюю часть панели и бардачок.
Данная работа не занимает большого количества времени и не требует огромного опыта в ремонте автомобилей. Произвести ремонт можно как самому, так и с привлечением специалистов. Соблюдая вышеперечисленные рекомендации, можно качественно продиагностировать причину поломки, после чего замена радиатора отопителя не составит особого труда.
Радиатор представляет собой обычный теплообменник, обеспечивающий передачу тепла от теплоносителя к окружающему воздуху.
В случае поломки, его следует немедленно поменять. Процедура не займет много времени и не потребует большого опыта в ремонте авто, поэтому осуществить ее можно самостоятельно. Ниже разберем, как это сделать.
Процедура замены
Поскольку медные и алюминиевые печные радиаторы для Газели по своей конструкции не отличаются, вне зависимости от выбранного элемента, для всех процедура замены будет выполняться одинаково.
Инструкция о том, как снять радиатор печки, и установить новый элемент будет рассмотрена на примере Газели 3302 образца рестайлинга 2003 года. Именно эта модификация считается самой популярной, и после неё появилась уже версия Бизнес.
Ключевым преимуществом является тот факт, что замена радиатора отопителя будет осуществляться без невероятно сложных демонтажных работ. Радиатор легко снять и установить на его место новый, не снимая панель. А это точно приятно порадует владельцев Газели.
Внимательно изучите комплектацию нового печного радиатора. Довольно часто к нему прилагается небольшой отрезок уплотнителя. Но по факту его оказывается недостаточно. Некоторые используют целые остатки от старого радиатора печки. Хотя более правильным решением будет покупка самоклеящегося сплена. Он хорошо держит, достаточно долго служит. Без уплотнителя устанавливать элемент настоятельно не рекомендуется.
Работа проводится преимущественно со стороны переднего пассажира. Потому инструменты можно разложить на полу, либо поставить их на водительское кресло. Не забудьте об источнике света, поскольку выполнять манипуляции придётся под торпедой, а при ремонте в плохо освещённом гараже потолочной лампы точно не хватит.
- Первым делом слейте из системы весь антифриз. Для этого можно открутить нижний патрубок или сливную пробку. Если планируете повторно использовать эту же жидкость охлаждения, тогда используйте для слива чистую тару.
- В салоне под торпедой находится пластиковая защита. Для этого в конструкции Газели предусмотрены специальные пистоны для удержания панели. Чтобы их снять, подденьте шляпки пистонов пальцами, либо воспользуйтесь плоской отвёрткой.
- Держите под рукой небольшую ёмкость под слив остатков жидкости охлаждения. Даже при самом тщательном сливе в патрубках и шлангах немного антифриза или тосола всё равно остаётся.
- Прежде чем осуществлять дальнейшие манипуляции, обязательно снимите минус с аккумуляторной батареи, а также не забудьте открутить крышку расширительного бачка. Всё это делается со стороны подкапотного пространства Газели.
- Далее, когда доступ стал лучше после снятия пластиковой панели под торпедой, ослабьте затяжку хомутов на патрубках.
- При попытке снять патрубки они часто ломаются. В этом ничего страшного и удивительного нет. Но тогда придётся купить новый комплект печных патрубков для Газели, установив их на место старых.
- Теперь снимается так называемая прокачка. Это трубка с якобы вентилем. Многие думают, что это кран отопителя. Но по факту это элемент прокачки печки. Вентиль стоит всегда на обратке, а не на подаче. Выполнен винт в виде ручки водопроводного краника. Если раскрутить, по сути увидите обычный винт. Его откручивание позволяет убирать из печки лишний воздух.
- После снятия двух патрубков (входной и выходной), вы увидите на корпусе печки 3 крепежа. Их следует открутить поочерёдно с помощью подходящего инструмента. Обычно подходит головка, а само крепление выполнено в виде самореза.
- Открутив 3 винта, снимите пластиковую крышку корпуса радиатора печки.
- Поскольку с радиатора наверняка также будут вытекать остатки жидкости охлаждения, не забудьте подставить под него ёмкость для слива антифриза или старого тосола.
- Когда жидкость ушла в ёмкость, рукой схватитесь за радиатор, и аккуратно, без резких движений, потяните его на себя.
- Перед установкой нового печного радиатора обязательно избавьтесь от всего накопившегося внутри корпуса под элемент мусора. Его наверняка будет много, потому уделите этому вопросу достаточно времени и сил.
- По бокам радиатора наклейте уплотнитель из сплена. Это обеспечит лучшую посадку устройства в гнезде, а также избавит от шума при вибрациях.
- Возвращайте на место пластиковую крышку корпуса радиатора отопителя.
- Закрутите все крепёжные винты.
- Если будете менять патрубки, обязательно купите новый комплект специально для печки Газели.
- Подготовьте небольшое количество литола и надёжные хомуты.
- Внутреннюю часть патрубка на глубину около 2-4 сантиметров смажьте литолом и насадите на радиатор и на вторую точку фиксации.
- Убедитесь, что прокачка находится у вас именно сверху. Это легко определить по наличию винта на патрубке.
- Плотно затяните все хомуты, не забывая места стыков промазывать свежим литолом. Это обеспечит лучшую герметичность.
- Из-за не самого удобного доступа к хомутам, при установке не помешает наличие трещотки. Это точно ускорит процедуру затяжки.
Как Поменять Радиатор Печки На Газели
в качестве снять радиатор газовые печи?
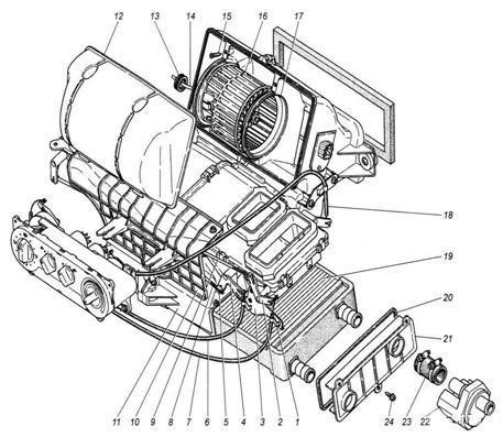
Зимой автомобильная плита играет ключевую роль, доставляя тепло в салон автомобиля, обеспечивая тем самым комфортную температуру для водителя и пассажиров. Печка в нашей стране играет неотъемлемую роль в автомобиле. Зимой это зависит не только от приятной температуры в салоне, но и от безопасности, потому что без нее наши окна туманны или покрыты морозом. Отказ печи зимой. это, конечно, неприятная проблема, которую необходимо решить в ближайшем будущем. Итак, рассмотрим конструкцию основного автомобильного отопителя.
Главный обогреватель: 1. кронштейн; 2, 4. рычаги оси рычагов; 3. кронштейн для крепления крышек приводных шатунов; 5. зажим; 6, 7, 17. оболочки кабеля; 8, 9. заслонки привода жалюзи; 10. защитный кожух; 11. дело ОВД; 12. крышка вентилятора; 13. печать; 14. разъем привода; 15. винт; 16. электрический вентилятор; 17. два кронштейна для крепления фланца электровентилятора; 18. тяга; 19. радиатор отопления; 20. кладка; 21. крышка; 22. кран; 23. шланг
Часто летом мы закрываем кран (поз. 22), чтобы теплый воздух не попадал в кабину. С наступлением холода мы забываем включить его, и наша печь не пускает тепло в кабину. В этом случае просто откройте его и наслаждайтесь теплом.
Одна из самых распространенных проблем, когда печь это работает, но он прекращает подавать теплый воздух, это проблема с кабелем, тяга ослабевает или исчезает совсем. Необходимо затянуть кабель (поз. 19), чтобы, когда кабель полностью открыт, кабель полностью открывает затвор и, когда он полностью закрывается, закрывает его. Если эта операция не помогла, проверьте впускную и выпускную трубы, если впускная труба теплее, чем выпускная труба, то можно сделать вывод, что радиатор печь должна быть удалена и очищена
Gazell Замена радиатора отопления (плита)
Изменить радиатор печи
на старом
газели
.
Замена печки радиатора в новой панели Cummins от Gazum business
Это видео было отредактировано YouTube Video Editor ()
Как снять радиатор?
Сначала нужно выключить двигатель и отсоединить массу от аккумулятора. Тогда мы можем начать работать в салоне. Вам не нужно разбирать торпеду, чтобы добраться до радиатора отопителя. Все, что нам нужно сделать, это вытащить перчатку. Снимаем нижнюю перчатку, за ней видим кожух, натягиваем на себя. Отсоедините кран (поз. 22), открутите хомуты и снимите шланги (поз. 23), подающие и возвращающие охлаждающую жидкость (предварительно затянутую, чтобы она не пролилась охлаждающая жидкость) Затем снимите болт (поз. 24) с помощью поз. 10, снимите крышку (поз. 21). Видим наш радиатор, он крепится двумя болтами, откручиваем и вытягиваем на поверхность. Если вы просто выключили машину, а плита остыла, скорее всего, вам придется ее поменять.
Но перед этим лучше сдуть компрессор, очистить его изнутри и снаружи, а затем установить все в обратном порядке. Обязательно проверьте шланги (поз. 23). Если это не поможет, тогда вам нужно купить новый радиатор. Заказывать запчасти лучше в интернет-магазине ГАЗ, он доставляет запчасти напрямую с завода. Это сэкономит вам деньги и время на поиск запчастей. В будущем, чтобы этого не случилось, необходимо периодически чистить внутреннюю и наружную части.
Есть моменты, когда печь не работает из-за скопления воздуха система охлаждения. В такой ситуации необходимо выпускать воздух из сопел, примыкающих к карбюратору, как правило, это вторая высшая точка, где воздух собирается после расширительного цилиндра.
Если все вышеперечисленные способы не помогли вам, вам следует обратиться на СТО. Помните, что правильная работа печи. это не только тепло, но и безопасность.
в качестве снять пластину радиатора? Фото и видео.
Ниже вы найдете интересный видеоклип.
Как Снять Радиатор Печки На Газ 3110 ~ AUTOTEXNIKA.RU
Главная страница » Как Снять Радиатор Печки На Газ 3110
20.10.2018
20.18. Снятие радиатора отопителя
Снимаем аккумуляторную батарею. На сто процентов открываем кран радиатора отопителя (переводим верхний переключатель панели управления отопителем в последнее правое положение).
Открываем кран радиатора мотора и сливаем жидкость из радиаторов в чистую емкость, вместимостью более 10 л.
Плоской отверткой ослабляем затяжку хомута шланга.
. и снимаем его с верхнего патрубка радиатора отопителя
.
Ослабляем хомут нижнего шланга.
Ключом “на 10” отворачиваем две гайки крепления крана радиатора к брызговику.
Снимаем его со шпилек и снимаем шланг с нижнего патрубка радиатора отопителя
.
С обоих патрубков радиатора отопителя снимаем резиновые уплотнительные кольца.
Снимаем консоль панели устройств (см. Снятие консоли панели приборов
. Снимаем панель приборов (см.
Снятие панели приборов
), не отсоединяя от нее блоки предохранителей и жгут проводов (полного демонтажа панели не требуется). Опускаем панель на пол салона автомобиля.
Замена радиатора печки на Волге 31105 без снятия панели, торпеды (супер быстрый метод)
Как очень быстро поменять радиатор печки
не
снимая
панель,торпеду на Волге
ГАЗ
31105.
Ключом “на 10” ослабляем затяжку стопорного винта тяги.
Поддеваем плоской отверткой и “отщелкиваем” пружинящий зажим оболочки тяги.
Таким же образом поступаем и с нижней гибкой тягой привода.
Поворачивая механизм привода выводим из зацепления с флажком верхнюю жесткую тягу и откладываем механизм привода в сторону.
Ключом “на 10” отворачиваем две гайки крепления отопителя к коробу воздухопритока (вторая гайка находится с противоположной стороны короба).
Ключом или головкой “на 13” отворачиваем гайку верхнего крепления отопителя и снимаем со шпильки “массовый” провод.
Как снять радиатор печки на газ 3110
Ключом “на 10” отворачиваем болт крепления распределителя отопителя к тоннелю.
Разъединяем воздуховоды обогрева ветрового стекла.
. и снимаем отопитель.
Придерживая винты отверткой или ключом “на 10” ключом “на 8” отворачиваем 5 гаек.
Как устранить проблемы обогрева на печках в Газели
При устройстве печки Газели старого образца производитель недостаточно эффективно продумал отопительную конструкцию. Из-за этого она плохо греет, допуская попадание холодного воздуха извне. Кран может обладать плохой пропускной способностью, и даже засорившийся радиатор быстро приводит к проблемам. Такие печки выпускались на автомобилях до начала 2000-х годов производства, и они требуют регулярной очистки. Самое простое, что можно сделать водителю в такой ситуации, — прочистить систему и магистрали.
Не всегда этих манипуляций достаточно для того, чтобы добиться эффективного обогрева. В этом случае автолюбителям придёт на помощь небольшая модернизация системы. Самый простой вариант — заменить алюминиевый радиатор на медный аналог. Также многие ставят дополнительный новый насос под вакуумный усилитель. В некоторых случаях помогает применение поролоновых уплотнителей или промазка проблемных участков герметиком. Лучше всего использовать силиконовый герметик, который хорошо герметизирует места соединений.
Однако и устройство печки Газелей нового образца нельзя назвать идеальным для тех, кому приходится много времени ездить в зимнее время года, да ещё и за городом. В этом случае можно прибегнуть к такому последовательному алгоритму:
- Загерметизировать любым изолирующим материалом дверные проёмы, щиток и прочие потенциально проблемные места в салоне. Можно воспользоваться даже шумоизоляцией. В результате тепло будет сохраняться лучше, а поступление холода, наоборот, сократится.
- Некоторым помогает замена входа и выхода в самой печке.
- Как вариант, можно заменить отопитель. От этого может повыситься эффективность работы всей системы.
- На практике доказано, что улучшить обогрев можно при помощи установки дополнительного радиатора вдобавок к штатному. Их можно расположить под общей крышкой и соединить трубками в одну систему.
Если в системе установлен второй отопитель, то антифриз нагревается лучше, а это неминуемо скажется на температуре внутри салона. Тепло будет лучше сохраняться в салоне, что приведёт к повышению уровня комфорта при передвижении в Газели в зимнее время года.
Как разобрать печку в Газели. Самостоятельно снять
Снимаем печку с Газели
Газель является самым удобным и практичным грузовым автомобилем отечественного производства. С его помощью можно перевозить малогабаритные грузы и сыпучие строительные смеси, такие как цемент или песок.
Особенно стоит отметить малый расход топлива по сравнению с другими грузовиками. Это делает Газель еще более экономичной, а, значит, выгодной для покупки.
А если поломалась печка, то сейчас интересный сайт подскажет как разобрать печку в Газели самостоятельно.
[y1]
Печка газель обеспечивает комфортную для водителя и пассажиров температуру в салоне автомобиля. Это особенно важно в зимнее время, когда без печки водителю будет очень холодно, и он вряд ли сможет управлять автомобилем на надлежащем уровне.
Чтобы разобрать печку автомобиля Газель, запаситесь терпением и подготовьте различные инструменты, такие как молоток, отвертки, гаечные ключи, плоскогубцы, кусачки и многое другое. Сначала снимите торпеду, затем отсоедините все шланги и тросы управления от печки, и снимите весь отопитель в сборе.
Первая половина разборки печки пройдена, теперь приступайте к разборке отопителя, который играет важную роль в поддержании в салоне автомобиля необходимой температуры. Открутите четыре гайки, при этом удерживая болты ключом на 10, которые крепят колпак электродвигателя к отопителю.
Снимите колпак, а затем вентилятор. После того как вы уберете уплотнительную прокладку, отверткой открутите два винта крепления и снимите крыльчатку с вала электродвигателя. После осуществления всех вышеописанных действий, снимите резистор и защитный кожух. На этом разбор печки автомобиля Газель можно считать завершенным.
[y1]
Печка салона газель имеет схожее строение с другими печками автомобилей, произведенных у нас в стране. К примеру, некоторые детали печки автомобиля Нива могут быть использованы для модернизации и улучшения технических характеристик печки газели.
Многие водители жалуются, что зимой в салоне газели очень холодно. Это связано с тем, что из центральных воздуховодов часто идет холодный воздух. Многие затыкают их одеялами или заклеивают скотчем.
Но существует другой путь, просто установите в штатную печку на входе дополнительный радиатор и в любое время года в салоне автомобиля будет комфортная температура.
В Газели печка всегда должна быть в работоспособном состоянии. В случае поломки оперативно принимайте соответствующие меры. Если вы самостоятельно не в состоянии разобрать печку в Газели, то обратитесь за помощью в автомастерскую, где вам снимут и починят печку в кротчайшие сроки.
Газель Бизнес Замена Радиатора Печки
Как поменять радиатор печки газель | Бизнес
Для качественного ремонта требуется правильный диагноз, а для его выполнения необходимо знать, как устроен механизм и принципы его работы. Для начала внимательно рассмотрим принцип работы системы отопления в автомобиле. Газель. Как и в большинстве автомобилей, нагрев происходит через нагретую жидкость. Нагревание является побочным эффектом двигателя. Нагрев происходит в результате сгорания топлива и от протирки поверхностей. Тепло отводится системой охлаждения в атмосферу. В холодное время года это тепло используется для обогрева салона. Для этого автомобиль оснащен системой отопления, которая является неотъемлемой частью системы охлаждения. И чем выше температура охлаждающая жидкость в системе охлаждения двигателя, горячее радиатор изоляции.
Затем вентилятор подает воздух, который, проходя через соты, нагревается и распространяется через салон автомобиля. Органы управления Газель установлены для контроля всех параметров нагревателя. Он расположен на центральной консоли автомобиля и имеет такие настройки, как температура, интенсивность и направление воздушного потока. Все элементы управления являются электронными, а все исполнительные механизмы. электрическими. Это очень удобно: для изменения настроек водителю не нужно отвлекаться от вождения. Также возможно регулировать температуру автоматически. Температура контролируется путем изменения количества горячей охлаждающая жидкость, проходит через обогреватель. Это регулирует электрический клапан. Затвор управляется редукторными двигателями.
Кредит 9,9% и рассрочка 0%
диагностика
После подробного ознакомления с устройством вы можете рассказать о неисправностях, точнее, причинах их возникновения. Качественная диагностика. это 50% успешного ремонта. Важно устранить причину неисправности, а не ее последствия. Если из печи дует холодный воздух, это может быть вызвано несколькими причинами:
Замена печки радиатора в новой панели Cummins от Gazum business
Изменить радиатор печи
на старом
газели
.
Gazell замена радиатор отопления (плита)
Игры приветствуют профессора, который нарисовал и придумал панель и прибор.
- Низкий уровень охлаждающей жидкости в системе охлаждения.
- Воздушный шлюз.
- Неисправный термостат системы. Он отвечает за прогрев двигателя до рабочей температуры и предотвращает перегрев двигателя. Вы можете проверить его работоспособность, попробовав форсунки до и после термостата, но двигатель не грелся. Они должны быть разной температуры (прогреть перед термостатом, а затем остудить).
- Электрический кран вышел из строя. Чтобы проверить эту неисправность, вы должны попробовать насадки до и после крана. При полностью открытом клапане (рукоятка находится в чрезвычайно горячем положении) температура должна быть одинаковой. Также будет полезно проверить утечку на входе в смеситель, жидкость должна свободно течь через отверстия. Если это не так, его необходимо почистить или заменить.
- Температура окружающей среды слишком низкая. При температуре ниже 20 ° C двигатель автомобиля не может прогреться до рабочей температуры. Вы можете закрыть часть радиатора охлаждения (максимум 50%) для лучшего прогрева двигателя.
- Радиатор отопителя засорен. Поток жидкости через мусор или накипь.
Ремонт
После диагностики и точной причины неисправности вы можете приступить к ремонту. замена радиатор печки В стало легче, чем в предыдущих версиях. Вы можете провести самостоятельно за небольшое количество времени. Чтобы заменить нас, нам нужно:
- Слить охлаждающую жидкость из системы охлаждение двигателя.
- Открутите и снимите нижнюю панель в центральной консоли.
- Снимите нижнюю перчатку с пассажирской стороны.
- Открутите хомуты на трубах и снимите их (они будут содержать остатки охлаждающей жидкости; необходимо принять меры для предотвращения попадания жидкости в кабину).
- Снимите пластиковую крышку, которая крепится тремя болтами до 8.
- Теперь вы можете вытащить радиатор из его места (нужно аккуратно достать его, чтобы не повредить уплотнение).
- Мы ставим печать на новый радиатор и собираем все в обратном порядке.
- После сборки залейте охлаждающую жидкость, запустите и осмотрите все соединения и соединения на предмет утечки охлаждающей жидкости.
- Если утечек не обнаружено, замените пластиковое дно панели и перчатку.
Эта работа не занимает много времени и не требует большого опыта в ремонте автомобилей. Вы можете сделать ремонт самостоятельно или с помощью специалистов. Следуя приведенным выше рекомендациям, вы сможете качественно диагностировать причину неисправности, после чего будет легко заменить радиатор отопителя.
Лучшие цены и условия покупки новых автомобилей
Диагностика
После детального экскурса в устройство можно поговорить о неисправностях, а точнее – о причинах, из-за которых они возникают. Качественная диагностика – это 50% успешного ремонта. Важно устранить причину неисправности, а не её последствия. Если из печки дует холодный воздух, то причин может быть несколько:
- Низкий уровень охлаждающей жидкости в системе охлаждения.
- Воздушная пробка.
- Неисправен термостат системы охлаждения двигателя. Он отвечает за прогрев двигателя до рабочей температуры и не допускает перегрева мотора. Проверить правильность его работы можно, попробовав патрубки до термостата и после на заведенном, но не прогретом моторе. Они должны быть разной температуры (до термостата тёплые, а после – прохладные).
- Вышел из строя электрокран. Для проверки этой неисправности нужно попробовать патрубки до крана и после. При полностью открытом кране (при крайнем горячем положении рукоятки) температура должна быть одинаковой. Также нелишним будет проверить сетчатый фильтр на входе в краник, жидкость должна свободно проходить через отверстия. Если это не так, то нужно произвести его очистку или замену.
- Слишком низкая температура окружающей среды. При температуре ниже -20° С двигатель автомобиля не имеет возможности нагреться до рабочей температуры. Можно закрыть часть радиатора охлаждения (не более 50%) для лучшего прогрева мотора.
- Забит радиатор отопителя. Затруднён проход жидкости из-за мусора или накипи.
Ремонт
Ремонт блока управления напрямую будет зависеть от причины неисправности:
- Если проверка питания показала, что «+» на моторе-редукторе отсутствует, значит, неисправность в системе управления отопителем. Его нужно демонтировать и либо отремонтировать, либо заменить на новый. Для ремонта лучше воспользоваться услугами специалистов, а если у вас имеется опыт в данной работе, можно попытаться решить проблему своими руками. Для демонтажа необходимо: снять верхний ящик под документы; открутить переднюю панель (два винтика сверху и два снизу); снять декоративную накладку; вытащить всю панель, так чтобы можно было пронумеровать все клеммы; отсоединить клеммы; после чего достать сам управляющий элемент. После чего собрать всё в обратной последовательности.
- Чтобы заменить резистор, нужно: либо снять всю торпеду, либо прорезать отверстие под ящиком под документы, предварительно сняв сам ящик. Для замены вентилятора необходимо демонтировать всю панель приборов вместе с печкой. После чего отсоединить печку от торпеды, «располовинить» её и достать резистор. Если питание отсутствует на колодке вентилятора, то причину необходимо искать в системе регулировок отопителем. Для этого необходимо проверить её мультиметром. Распиновка контактов блока управления отопителем Газель Бизнес:
- резерв;
- обратная связь мотора-редуктора (МР), тепло-холод;
- выход на БРС;
- резерв;
- 5В, питание датчика внешней температуры;
- сигнал закрытие крана;
- сигнал открытие крана;
- вход датчика прогрева ОЖ;
- вход внешней температуры;
- вход датчика температуры салона;
- резерв;
- корпус датчика внешней температуры;
- обратная связь, МР, стекло – ноги;
- МР тепло – холод «+»;
- МР тепло – холод «-»;
- МР рециркуляция «+»;
- МР рециркуляция «-»;
- МР стекло – грудь «+»;
- МР стекло – грудь «-»;
- МР стекло – ноги «+»;
- МР стекло – ноги «-»;
- обратная связь МР стекло – ноги 1;
- выход реле обогрева стекла и зеркал «+»;
- выход реле кондиционер «-»;
- корпус;
- обратная связь МР тепло – холод 2;
- бортовая сеть.
- Для ремонта дисплея нужно демонтировать весь элемент регулировки отопителя (как описано в пункте№ 1) и произвести ремонт либо замену всего блока в сборе. Если ремонтировать самому, то можно изменить диоды подсветки рукояток на другой цвет или поменять яркость.
Печка – очень важный элемент в автомобиле. Она влияет не только на комфорт водителя, но и на безопасность вождения автомобилем (поскольку если в холодную погоду стёкла запотевают, движение затрудняется). И лучше произвести все работы в тёплом гараже или на стоянке, чем заниматься этим в дороге.
В общем решил поменять цвет подсветки блока управления на газели, ну не нравится мне её родной цвет- ярко- зелёный, немного ядовитый плюс не сочетается с моей ретро магнитолой в цвете подсветки (жаль не сделал фото до переделки).
Началось конечно с предварительной разборки и просмотра что где и как, да какие диоды стоят, какое напряжение на них, прикинул чем заменить можно:
Родной светодиод подсветки кнопки
Родной светодиод подсветки регулятора температуры и скорости вращения вентилятора
Светодиоды подсветки ЖК дисплея
Напряжение на светодиодах подсветки кнопок и регуляторов 2,8 вольта, подсветки дисплея
2,6 вольта. Вот все установленные диоды и выпаянные светодиоды, на фото конечно купленные мною чуть больше “родных”, но размерами поменьше либо по цене меня не привлекали, либо тупо белого цвета не было, либо надо ждать 2-3 недели поставки, в итоге даже с учётом чуть большего размера купленные светодиоды везде встали как родные:
Справа самые мелкие были подсветкой дисплея, средняя кучка диодов с кнопок, слева с желтоватенькой линзой белый светодиод- такие установлены теперь на подсветке кнопок, регуляторов и ЖК дисплея, а большой(по сравнению с остальными))- это синий, такие дополнительно впаяны в регуляторы.
Было вот так (на своей не успел сфотать до замены подсветку, поэтому злостно стырил фото у Кости KRANOVSнадеюсь он меня простит за это дело):
магнитола тоже его, моего ничего, только цвет подсветки и то был когда-то)
Ну вот так всё получилось:
Вид в полной темноте
Вид при салонном освещении
Хотя есть мысля притушить чуток синие диодики, дабы помягче свечение получить. Синие поставил как для сочетания с магнитолой, так и увеличения яркости регулятора, там довольно толстый матовый светопроводящий пластик, свет при стандартной конфигурации светодиодов теряется и выглядит тусклее кнопок и ЖКД, ну не нравится мне так!) При инсталяции синих светодиодов пришлось сделать пару дырочек в плате для подвода “+” к ним, так как в регуляторы никак проводок не завести иначе, а взять питание от штатного светодиода нецелесообразно и из-за того что на синий нужно 3 В вместо присутствующих 2,8 В и возможного дисбаланса напряжений в цепи штатных светодиодов, плата двухсторонняя поэтому пришлось сначала прикинуть где делать отверстие, чтобы не повредить элементы разводки ни с той, ни с другой стороны. Результат, в принципе на 95% тот которого хотел добиться, эти 5% как раз в яркости синих светодиодов, при оказии обязательно отрегулирую оптимальную для меня яркость и будет 100%. Установленные детали: SMD белый светодиод яркостью 400 мКд- 11 шт. (77р.); 1,8 мм светодиод синий яркостью 700 мКд- 2 шт. (12р.); резисторы 3,6 кОм/0,25 Вт- 2 шт. (0,2 р.)
Как Снять Выключатель Печки Газель
GAS 3110. настоящая рабочая лошадка, и, несмотря на свой почетный возраст, по-прежнему существует много таких автомобилей по всей стране. Но, несмотря на огромное количество неоспоримых преимуществ, у этого автомобиля есть ряд серьезных недостатков, в число которых входит дефектный и поврежденный отопитель на техническом уровне.
Устройство и принцип действия печи ГАЗ 3110
«Волга» по устройству отопителя и принципам его работы в целом ничем не отличается от других автомобилей.
На схеме вы можете увидеть основные детали печи ГАЗ 3110
Среди основных компонентов следующие:
Внутренняя часть нагревается при работе двигателя.
Наружный воздух проходит через радиатор, прогревается и затем попадает в салон
Дело в том, что во время работы двигатель практически нагревается, и чтобы он не работал со сбоями, излишнее тепло из него должно быть удалено. Для этого через специальные форсунки циркулирует охлаждающая жидкость. антифриз или антифриз. Они подключены к радиатору. центральному блоку отопителя, устройству, аккумулирующему тепло. Таким образом, охлаждающая жидкость передает тепло от работающего двигателя к радиатору. Кроме того, вентилятор подает воздух в радиатор. Затем нагретый воздух поступает в салон через открытые заслонки, которые регулируются с помощью направляющих и рычагов.
Панель управления плитой
Управление ультрафиолетовой пластиной осуществляется с помощью довольно обычного экрана, расположенного на панели управления. В старых моделях на патч были помещены два рычага. рычаг управления для фокусировки воздушного потока и рычаг управления для смесителя печи.
Так выглядит блок управления плитой на старой волге (модифицированный владельцем)
Воздушные потоки могут быть направлены либо к ветровому стеклу и салону, либо к ветровому стеклу и передним дверям, либо к ногам водителя и пассажира на переднем сиденье. Рычаг управления печным смесителем позволял регулировать количество теплого воздуха, поступающего в кабину, до полного прекращения подачи.
После обновления (до ГАЗ версии 31105) Волга получила улучшенный блок управления отопителем.
Блок управления плитой GAS 31105 стал удобнее благодаря 3 ручкам
Вместо двух рычагов на нем были размещены три «поворота». регулировочная ручка для фокусировки воздушного потока, ручка для регулировки скорости вращения вентилятора печи и ручка для регулировки температуры. Следует отметить, что печка от ГАЗ 31105 может успешно обыграть «родную» табличку с традиционной 3110.
Схема подключения печи
Если вы достанете щит и посмотрите на него сзади, вы увидите чип.
Задняя часть блока показывает чип
Плита подключена к остальной части «электричества» в машине по стандартной схеме.
Эта схема показывает, как правильно подключить газовую плиту 3110
Печной резистор ГАЗ 3110
Резистор является основным звеном в электронной схеме. В пластине резистор отвечает за скорость вращения лопастей вентилятора. Резистор подключается к двигателю вентилятора и распределяет входной ток, поэтому вентилятор может работать на разных скоростях. Когда резистор выходит из строя, весь электронный ток протекает прямо на вентилятор, а пластина работает в одном режиме. на максимальной скорости.

Резистор обеспечивает пластину в разных режимах
В ГАЗ 3110 установлен один резистор, но владельцы автомобилей часто устанавливают второй резистор для более эффективной работы нагревателя. Резистор расположен на корпусе печи, немного слева от двигателя вентилятора; по отношению к салону. под бардачком, справа от магнитолы. Чтобы добраться до резистора, нужно снять бардачок и, возможно, верхнюю половину торпеды.
Причиной выхода из строя резистора волжской печи является ее перегрев. Дело в том, что охлаждение резистора происходит из-за попадания наружного воздуха, и если фильтры салона не будут заменены правильно, эта важная часть печи выйдет из строя.
Когда требуется печь
Владельцы автомобилей говорят, что ГАЗ 3110. классная машина. Дело в том, что у Волги большой салон и низкотемпературный двигатель, и, соответственно, слабая печка. Кроме того, благодаря своим конструктивным особенностям, отопитель Volga не обеспечивает выдувного стекла со стороны водителя. Еще одним неприятным моментом является шум при работе печи.
В связи с этим владельцы ГАЗ 3110 делают все возможное, чтобы его улучшить.
Настройка ГАЗ 3110
Опытные волжские водители предлагают несколько более эффективных способов «учесть» табличку автомобиля:
- Замените двигатель вентилятора отопителя на более мощный. При этом вы можете поставить резисторы «Самара» (ВАЗ 2108, ВАЗ 2109, ВАЗ 21099, ВАЗ 2113, ВАЗ 2114, ВАЗ 2115) и взять рычаг панели управления;
- замена крана на электромагнитный клапан на любую иномарку;
- установка электронасоса на выходе из печи;
- перейти на двойной радиатор (нужно подключить и вырезать размером два тонких радиатора от любой иномарки).
Кроме того, вы можете сменить родной двигатель с традиционной версии ГАЗ 3110 на более мощную версию. с последней версии ГАЗ 31105.
Причины повреждения печей ГАЗ 3110
Очевидно, вам придется заменить варочную панель или любую ее часть, если она выйдет из строя.
Наиболее распространенные дефекты:
- вентилятор отопителя вообще не режет;
- вентилятор не работает в любом положении переключателя;
- слабая мощность печи;
- Вентилятор печи очень шумный.
Таблица: диагностика дефектов печи и способ их устранения
Как снять газовую плиту ГАЗ 3110
Извлечение пластины ГАЗ 3110 является длительным и длительным процессом, а также включает удаление панели, поэтому многие автовладельцы предпочитают не беспокоиться об этом. К счастью, чтобы заменить пластину, вам не нужно снимать панель на сто процентов. ее недостаточно, чтобы сдвинуть.




